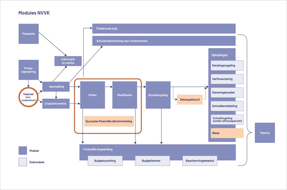
NVVK-modules
Ons werk bestrijkt een breed gebied van financiële hulpverlening. Om inzicht te geven in het dienstenaanbod beschrijven we de onderdelen van ons werk in modules. Sommige leden bieden alle modules aan, anderen beperken zich tot een selectie hieruit. De modules bieden opdrachtgevers, schuldeisers en schuldhulpverleners inzicht in de uitgangspunten voor dienstverlening.
